ï»?!DOCTYPE html> ã€é£Ÿå“生鲜ã€?æœˆè¡Œä¸šè¶‹åŠ¿åŠæ‹›å•†æŒ‡å—_˜qè¥çŸ¥è¯†_éžç¾½åŠ›é‡_安徽éžç¾½¾|‘络¿U‘技股䆾有é™å…¬å¸
  • 锿„˜q›å–
  • 勇于创新
  • ˜q½æ±‚å“è¶Š
  1. FORGE AHEAD/
  2. DARE TO INNOVATE/
  3. PURSUE EXCELLENCE
NEWS.éžç¾½æ­£èƒ½é‡?/span>

相关新闻

å…šå‘˜å…ˆé”‹è¡Œï¼Œæ¤æ ‘æ·ÀL–°...
展望未æ¥åQŒéž¾Ÿ½å°†ä»¥æ­¤‹Æ¡æ´»åŠ¨äØ“æ–°çš„èµïL‚¹...
指尖微世界,¾l¿æ„在èín...
未æ¥åQŒéž¾Ÿ½é›†å›¢å°†¾l§ç®‹å¼€å±•更多丰富多å½?..
ã€æ´»åŠ¨é¢„å‘Šã€?688...
12月â€?688癑ּºç‰›å•†ç«žèµ›æš¨äñ”业带...
ã€æ´»åŠ¨é¢„å‘Šã€?688...
11月â€?688癑ּºç‰›å•†ç«žèµ›æš¨äñ”业带...
é˜…å·±ã€æ‚¦å·±ã€è¶Šå·?|...
éžç¾½â€œç¾Žå¦†å°è¯‘Ö ‚â€æ´»åŠ¨åœ†æ»¡ç»“æŸï¼Œä½†ç”Ÿ...
ã€æ´»åŠ¨é¢„å‘Šã€?688...
11月â€?688癑ּºç‰›å•†ç«žèµ›æš¨äñ”业带...

ã€é£Ÿå“生鲜ã€?æœˆè¡Œä¸šè¶‹åŠ¿åŠæ‹›å•†æŒ‡å—

作者:éžç¾½¾|‘络 |点击é‡? 0 | æ—‰™—´åQ?024-05-04

一ã€é£Ÿå“?生鲜4月核å¿?/span>事äšg

òq›_°æ–°èƒ¦òq´ä¸»è¦ä»¥ç”¨æˆ·ä¸ºå…ˆåQŒé‡ç‚šw’ˆå¯¹å®¢æˆïL¾¤ä½“䨓Bä¹°ã€é«˜å‡€å€¼Cä¹°ã€è·¨å¢ƒã€‚食å“ç±»Bä¹îC¸­åˆä»¥ç”µå•†ã€å®žä½“店丅R€ä¼ä¸šè‡ªé‡‡äؓ丅R€?br>

åQˆä¸€åQ‰åã^å?/span>ä¾?br>

1ã€?688全站投放-‹¹é‡ä¸€ä½“化åŽçš„æ”¹å˜åQšæ‰“ç ´æµé‡å£åž’,更注é‡ä¹°å®¶è{åŒ?/span>

“æµé‡ä¸€ä½“åŒ–â€æœºåˆ¶æ˜¯ä¸€¿U全新的‹¹é‡˜q襽{–ç•¥åQŒé¦–‹Æ¡åœ¨1688òq›_°ä¸Šå®žçŽîCº†ä»˜è´¹òq¿å‘Šä¸Žè‡ªç„¶æµé‡ä¹‹é—´çš„ååŒå¢žæ•ˆã€‚打通原有自然æµé‡ä¸Žòq¿å‘Š‹¹é‡çš„界é™ï¼Œé€šè¿‡æ·±åº¦èžåˆä»˜è´¹æŽ¨å¹¿ä¸Žè‡ªç„¶æµé‡ï¼Œå®žçŽ°æŠ•æ”¾æ•ˆæžœä¸Žè‡ªç„¶æµé‡çš„ååŒäº’è¡¥ã€?br>

2ã€æ•°å­—è¥é”€è§£å†³æ–ÒŽ¡ˆæ–°å¢žå­æ–¹æ¡ˆåŒ…的公告:

1688æ•°å­—è¥é”€òq›_°ž®†äºŽ2024òq?æœ?日在数字è¥é”€è§£å†³æ–ÒŽ¡ˆ¾cÖMñ”å“中新增“全站投æ”䀿–¹æ¡ˆåŒ…åQŒè®¢è´­æ•°å­—è¥é”€è§£å†³æ–ÒŽ¡ˆ¾cÖMñ”å“用æˆähœ‰æœÞZ¼šäº«å—“全站投æ”ä€ç›¸å…ÏxœåŠ¡åÆˆéµå®ˆã€Šå…¨ç«™æŠ•放èÊYä»¶æœåŠ¡è§„èŒƒã€?br>

3ã€?688官方物æµä»“é…æœåŠ¡åQˆååŒä»“åQ‰å•†å®¶æœåŠ¡è§„åˆ?1688官方物æµä»“é…æœåŠ¡åQˆååŒä»“åQ‰ä¸‹çš„æ­£å‘é…é€ã€?nbsp;逆å‘é…é€ã€?nbsp;投诉赔付½{‰ç›¸å…›_†…å®?br>

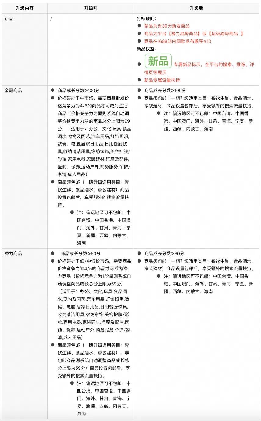
4ã€?688现货消费å“商哿ˆé•¿å‡¾U§å…¬å‘?

       ä¸ºæ›´å¥½çš„识别和培育åã^åîC¸Šçš„优质的商å“åQŒä¼˜åŒ–æå‡ä¹°å®¶çš„采购效率和采购体验,òq›_°ž®†å‡¾U?span data-type="text" style="margin: 0px; padding: 0px; outline: 0px; max-width: 100%; font-weight: bold; color: rgb(198, 90, 20); visibility: visible; overflow-wrap: break-word !important;">消费å“å“çŽ°è´§å•†å“æˆé•¿åQŒé€šè¿‡å¼ºåŒ–æ–°å‘­‘‹åŠ¿å•†å“ã€æºå¤´ä­h格力商å“坹商哿ˆé•¿çš„å½±å“åQŒåŒ¹é…更高效的æµé‡æœºåˆÓž¼ŒåŸ¹è‚²å’Œç­›é€‰æ›´å¤šå…·æœ‰æºå¤´ç«žäº‰èƒ½åŠ›çš„æ–°å“ã€è¶‹åŠ¿å“和爆å“ï¼Œå…¨é¢æå‡òq›_°ä¼˜è´¨ä¹°å®¶çš„采购体éª?br>
1688商哿ˆé•¿ž®†äºŽ2024òq?4æœ?5æ—¥é‡ç‚?/span>å‡çñ”商哿ˆé•¿ç›¸å…³è§„åˆ™åŠæƒç›Šï¼Œæœ¬æ¬¡å‡çñ”核心内容如下åQ?br>
01


二ã€é£Ÿå“?生鲜行业­‘‹åŠ¿è§£è¯»

åQˆä¸€åQ‰é£Ÿå“é…’æ°?nbsp;  

 1ã€é£Ÿå“é…’æ°´å¸‚åœø™¶‹åŠ¿åˆ†æžï¼š 

🔥4月行业热æœé«˜å¢žé•¿è¡Œä¸šåQšå†·é¥®ã€æ°´/饮料ã€é…’¾c…R€æ¶²ä½“äã^ã€èŒ¶å¶ã€ä¼ ¾lŸæ»‹è¡¥å“ã€ä¿å¥é£Ÿå“ã€åéy克力ã€å…¶ä»–休闲食å“ã€?/span>

🔥4æœˆå•†æœø™¶‹åŠ¿çƒ­é”€å•†å“
02
03

  • 关键è¯ã€é«˜å¢žé•¿å…³é”®è¯â€”â€?br>04

    • 从热æœå’Œé«˜å¢žé•¿æœç´¢è¯å¯ä»¥çœ‹å‡ºåQŒåˆ°ä¹°å®¶å¯¹äºŽé›‰™£Ÿã€ç‰¹åˆ«æ˜¯å¤§åŒ…装零食,大礼包零é£?/span>ä¾ç„¶æœ‰éžå¸¸å¤§çš„需求,æœçƒ¦äººç¾¤ä¸»è¦é›†ä¸­åœ¨è´§æž¶ç”µå•†å’Œç›´æ’­ç”µå•†ã€‚å…¶‹Æ¡ï¼Œå¤§å®¶å¯¹äºŽå¤å­£çš„热采的产å“å¦?/span>饮料ã€å•¤é…’ã€é›ª¾p?/span>½{‰é£Ÿå“,实现äº?/span>高æœç´¢ã€é«˜è®¿å®¢ã€é«˜è¯¢ç›˜ã€?/span>

    • ä»?/span>鸡胸肉ã€ä»£˜¡ç²‰ã€é…µç´ æžœå†…R€è½»é£Ÿä½Žè„‚食å“?/span>½{‰æœç´¢çƒ­åº¦æŒ¾l­å¢žé•¿å¯ä»¥çœ‹å‡?/span>å¤å­£å¯¹äºŽç˜¦èín的需求也在挾l­å¢žåŠ ã€?/span>


    🔥4月最å—访客关注类目(¾l†åˆ†åˆîCºŒ¾U§ç±»ç›®ï¼‰åQ?/span>

    茶å¶-代用/å…È”ŸèŒ¶ã€ç‰¹ŒDŠè†³é£Ÿè¥å…»è¡¥å……剂-å¤åˆåŠŸèƒ½æ€§ä¿å¥é£Ÿå“ã€ä¿å¥é£Ÿå“ã€ç³•点点å¿?西弾p•点ã€é¥¼òq²è†¨åŒ?é¥¼å¹²ã€æ°´ã€é¥®æ–?果蔬æ±?¼„³é…¸é¥®æ–™/茉™¥®æ–?矿泉æ°?/span>


    2ã€æ ¸å¿ƒå“¾cÖM¸‹æ¸¸çƒ­æœäñ”å“🔥热元素liståQ?br>05

åQˆäºŒåQ‰é¤é¥®ç”Ÿé²?/span>

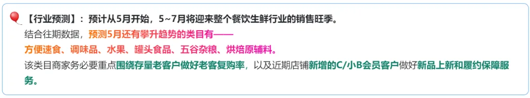
1ã€é¤é¥®ç”Ÿé²œå¸‚åœø™¶‹åŠ¿æ¦‚˜qŽÍ¼š

2024òq´Q1åQˆè‡ªç„¶å¹´åQ‰é¤é¥®ç”Ÿé²œè¡Œä¸šå¤§ç›˜ç›¸æ¯”å‰ä¸¤ä¸ªå­£åº¦æœ‰æ˜Žæ˜‘Ö›žæš–趋势,特别æ˜?月䆾伴éšPlus会员数的æå‡åQŒè¡Œä¸šä»Ž‹¹é‡â†’访客→æˆäº¤éƒ½æœ‰æ˜Žæ˜¾å¢žé•¿ã€‚Q1主è¦å¢žé•¿çš„æ•°æ®ä½“现在有会员èín份的买家åQŒå…¶¾|‘ç«™‹¹è§ˆé‡ã€æˆäº¤äšgæ•°ã€è®¢å•æ•°ã€å•†å“æµè§ˆæ•°ã€å•†å“动销数ã€ä¹°å®¶æ•°½{‰éƒ½æœ‰æ‰€æå‡ã€?span data-type="text" style="margin: 0px; padding: 0px; outline: 0px; max-width: 100%; font-weight: bold; color: rgb(224, 62, 62); overflow-wrap: break-word !important;">“å°å•é«˜é¢‘é‡‡â€æˆä¸ÞZº†˜q‘期òq›_°ä¸»è¦çš„采购趋åŠÑ€?/span>

2ã€è¿‘期核心增长类目åŠçƒ­æœå…³é”®è¯åˆ†æž?/span>

åQ?åQ?~4月核心增长的¾cÈ›®æœ?/span>

🔥方便速食ã€è°ƒå‘›_“ã€äº”è°äh‚¾_®ã€é¢„制èœã€é£Ÿç”¨æÑaã€çƒ˜ç„™åŽŸè¾…æ–™ã€ç½å¤´é£Ÿå“?/span>

åQ?åQ‰çƒ­æœå…³é”®è¯åˆ†æžåQˆæœç´¢çƒ­åº¦ä»Žé«˜åˆ°ä½Žï¼‰


06

3ã€é¤é¥®ç”Ÿé²?月趋劉K¢„‹¹?br>07

4ã€?月é¤é¥®ç”Ÿé²œè¶‹åŠ¿å“
080910

ä¸‰ã€æ´»åŠ?/span>

1ã€ðŸ”¥ðŸ”¥ä¸¥é€?1出游狂欢节(A++åQ‰å¼€å¯æ‹›å•†ï¼

‹zÕdŠ¨æ—‰™—´ä¸ºï¼š5.2-5.3

é‡ç‚¹å›´ç»•äº”ä¸€å‡ø™¡Œå¿…备å“ã€äº”一½I¿æ­ã€äº”一攑ֿƒä½ã€äº”一开心玩ã€äº”一¾ŸŽé£Ÿã€äº”一¾ŸŽå¦†½{‰å¤šä¸?1凸™¡Œåœºæ™¯[休å‡]的用户需求è¥é€ ä¼šåœºæ°›å›´ã€?/span>

‹zÕdŠ¨æœŸé—´æ”¯æŒåŒ…é‚®åQŒé€šè¿‡æœ¬æ¬¡‹zÕdŠ¨æ‹‰æ–°ä¸€æ‰¹ä¾›¾l™å…¥é©…R€?/span>

👉报åå…¥å£åQ?/span>https://tmc.1688.com/sale/seller/activity_detail.htm?activityId=501041560153

👉‹zÕdЍ集åˆåQ?/span>https://show.1688.com/hyrc/promotion/uh1c2t6e.html?__pageId__=235378&wh_weex=true&cms_id=235378&__weex__=true


2ã€[ž®èœœèœ‚]严选日常活动:

🆙支付å®ï¼š

ã€å¤§‹¹é‡ã€?/span>ä¸¥é€‰Ã—æ”¯ä»˜å®æ»?0-5专区https://act.1688.com/home/topicDetail.htm?tid=44683

ã€å¤§‹¹é‡ã€?/span>ä¸¥é€‰Ã—æ”¯ä»˜å®æ»?0-10‹zÕdЍåQ?/span>https://act.1688.com//home/calendarSelect.htm?spm=a262yb.25453151.0.0&tid=44738

🎉æ¯å‘¨ä¸‰PLUS会员日:

https://alidocs.dingtalk.com/i/p/WVJqzq3VdLKmYEKZ2AmoV7OWRl9BQXdb

通淘�天猫入驻

自助æäº¤åQšå…¥é©È™½çš®ä¹¦ http://t.nxw.so/cblbN

戌™¿™é‡Œä¸€é”®å…¥é©?nbsp;立马½{„¡º¦åè®®åQ?/span>http://mtw.so/6oI1Fz

严é€?食å“/生鲜¾cÈ›®è¡Œä¸šä½£é‡‘ä½?.5%

ã€?688严选入é©È›´è¾¾ã€?gt;>https://work.1688.com/?_path_=sellerPro/2017sellerbase_yingxiao/join_single_offer_guide&childAccount=false



3ã€å“‡å™¢å®šåˆ¶X支付å®ç å•†ç§¯åˆ†å…‘æ¢æ‹›å•†äº†åQ?/span>

é¢å‘几åƒä¸‡çš„­‘…市åQŒé¤é¥®åº—åQŒæ‘Šä¸È­‰å®žä½“店ç»è¥è€…;泼天的æµé‡ï¼Œä¼˜è´¨çš„ä¹°å®Óž¼Œå¤§é‡çš„订å•,让你的å•å“直接å–爆ï¼


现在急招你的店铺的哾c»ï¼š

报åå…¥å£åQ?/strong>https://work.1688.com/?spm=a2638g.u_0_1001.framenav.du_47ccc.6e061768nW2CHS&_path_=sellerPro/2017sellerbase_fenxiao/mashang

æœçƒ¦‹zÕdЍIDåQ?/strong>69

支付å®ç§¯åˆ†å…‘æ¢æ´»åЍ介¾l:https://peixun.1688.com/space/zgc/detail/gvNG4YZ7JneM3OddILln2PMpV2LD0oRE

Copyright All Rights Reserved.安徽éžç¾½¾|‘络¿U‘技股䆾有é™å…¬å¸ ç‰ˆæƒæ‰€æœ?çš–ICPå¤?7024820å?3

çš–å…¬¾|‘安å¤?34010402702402å?/p>