相关新闻
ã€å…¬å‘Šæ—©çŸ¥é“ã€?688ä¹°å®¶ä¿éšœç›¸å…³è§„则和å议更新的公告
作者:éžç¾½¾|‘络 |点击é‡? 0 |
æ—‰™—´åQ?024-07-13
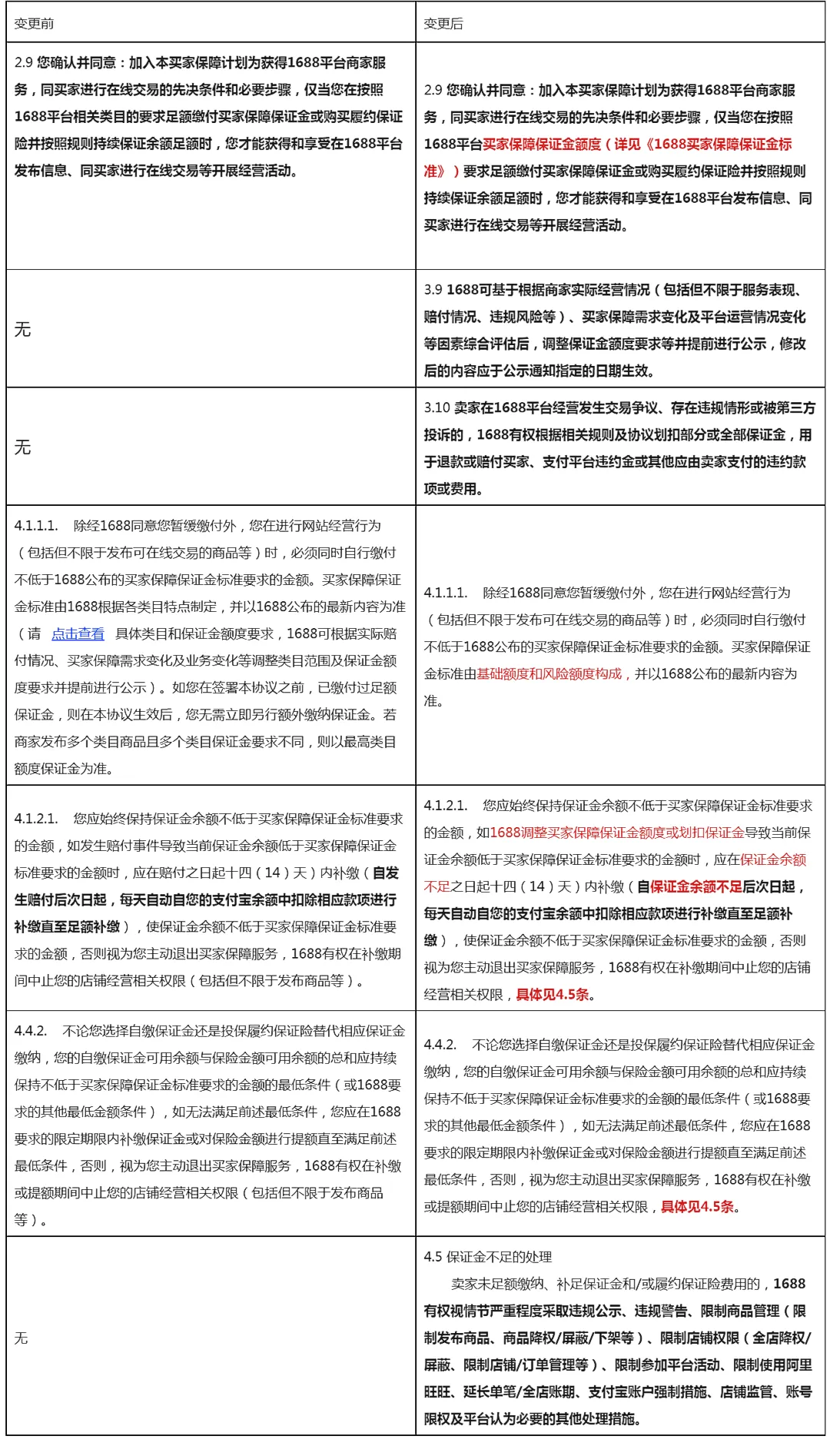
ä¸ÞZº†˜q›ä¸€æ¥è§„èŒ?688市场交易¿U©åºåQŒæå‡å•†å®¶åï–¾U¦æ„识和买家采è´ä½“验åQŒè¥é€ å¥åº¯‚‰¯å¥½çš„市场环境åQ?688òq›_°æ‹Ÿè°ƒæ•´æ›´æ–?688ä¹°å®¶ä¿éšœç›¸å…³è§„则和å议,本次调整äº?024òq?æœ?1日公½Cºï¼Œ2024òq?æœ?9æ—¥é€æ¥ç”Ÿæ•ˆã€?br style="margin: 0px; padding: 0px; outline: 0px; max-width: 100%; visibility: visible; overflow-wrap: break-word !important;">
具体内容如下åQ?/span>
调整ã€?688å„类目ä¿è¯é‡‘è¦æ±‚》规åˆ?/span>
a.在原有的按照¾l襾cÈ›®¾~´çº³ä¿è¯é‡‘基¼‹€ä¸Šï¼Œå¢žåŠ é£Žé™©é¢åº¦çš„å®šä¹‰å’Œè¦æ±‚½{‰å†…å®?/span>
b.补充¾l†åŒ–了买家ä¿éšœä¿è¯é‡‘ä¸ç¬¦åˆè¦æ±‚çš„å¤„ç†æŽªæ–½
c.规则åç§°ç”±ã€?688å„类目ä¿è¯é‡‘è¦æ±‚ã€‹è°ƒæ•´äØ“ã€?688ä¹°å®¶ä¿éšœä¿è¯é‡‘æ ‡å‡†ã€?/span>
d.é’ˆå¯¹éƒ¨åˆ†è§„åˆ™æ¡æ¬¾çš„表˜q°ã€åÅžå¼è¿›è¡Œäº†ä¿®è®¢å’Œä¼˜åŒ?br style="margin: 0px; padding: 0px; outline: 0px; max-width: 100%; overflow-wrap: break-word !important;">
2. 调整ã€?688商家å‘è´§è¡ŒäØ“½Ž¡ç†è§„范ã€?/span>
a.åœ?.2.2其他处置ä¸å¢žåŠ å› å•†å®¶å±¥çº¦å¼‚å¸¸é£Žé™©æå‡1688ä¹°å®¶ä¿éšœé£Žé™©é¢åº¦çš„处ç†ç»†åˆ™ã€?br style="margin: 0px; padding: 0px; outline: 0px; max-width: 100%; overflow-wrap: break-word !important;">
3. 调整《买家ä¿éšœæœåŠ¡åè®®ã€?主è¦è°ƒæ•´åQ?/span>
a.修改åè®®ä¸å…³äºŽä¿è¯é‡‘æ ‡å‡†çš„æ˜q?/span>
b.å¢žåŠ å¯¹ä¿è¯é‡‘ä¸èƒöçš„å¤„ç†æŽªæ–½æ¡‹Æ?/span>
